MIDAS CIVIL NX
A Powerful
Step Forward
Bridge and Civil Engineering Structures Analysis & Design Program
Simulation Automation
Automation systems tailored to the designer’s specific
needs with Excel sheets
and plug-ins.
User-Friendly Interface
Crafted to enable convenient design workflows and improve usability & accessibility in the workspace.
Powerful Simulation
Civil structural simulation with linear & nonlinear analysis, moving load, staged-sequencing, and more.
Diverse Program Integration
Interaction with MIDAS and external platforms, targeting future web-based systems.
In MIDAS CIVIL NX, APIs automate the
transformation of diverse simulation
conditions from Excel sheets to the model,
including section details, material properties,
loads, and boundaries.
Once the model and design conditions are set, explore design automation. Through Microsoft Excel, link various calculation sheets and analysis results needed for component safety verification.
In MIDAS CIVIL NX, APIs automate the
transformation of diverse simulation
conditions from Excel sheets to the model,
including section details, material properties,
loads, and boundaries.
User-friendly
Workspace
for Everyone
The redesigned UI of CIVIL NX allows users to explore each feature at a glance intuitively. Convenient improvements were made to workspaces, allowing users to proceed with tasks and commands
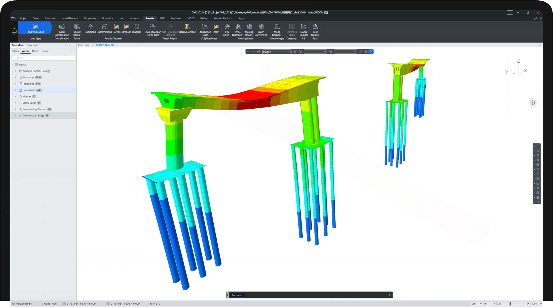
Powerful Core Features,
Simulation and Design
MIDAS CIVIL NX offers essential simulation features for bridges and
civil structures, including static analysis, construction stage analysis,
moving load analysis, seismic analysis, and more. These functionalities
are not limited to bridges and are valuable for simulating diverse civil
structures in various projects.
All Your Design Process,
One Seamless Experience
MIDAS CIVIL NX offers robust integration with MIDAS COLLECTION,
facilitating a comprehensive review of essential aspects in civil engineering
design. It seamlessly exchanges data with other programs through APIs,
enhancing efficiency in design workflows.
Together, We Write
the Story of Success
MIDAS is committed to continuous improvement and innovation
to meet the diverse needs of our clients.
Through our products and services, we aim to support the growth
and success of our clients, contributing to a better future.






























FAQ's
-
Is MIDAS CIVIL NX specifically designed for bridge analysis and design?
MIDAS CIVIL NX serves as a universal structural analysis and design software. It caters to various structures and is not limited to bridges only, structures such as reinforced concrete bridges, pre-stressed concrete bridges, box-girder bridges, as well as underground structures, superstructures, and more could be simulated with MIDAS CIVIL NX. You can explore the detailed functionalities of MIDAS CIVIL NX here.
-
How is MIDAS CIVIL NX different from MIDAS CIVIL?
MIDAS CIVIL NX provides a user-friendly working environment by applying the latest graphic engine and overhauling the user interface. It significantly enhances post-processing performance, enabling analysis results and reports to be generated over 20 times faster, leading to a substantial boost in work productivity.
-
Are APIs provided in MIDAS CIVIL?
MIDAS CIVIL does not provide an API. To use API services, users need to switch to MIDAS CIVIL NX. You can explore various cases using the API here.
-
Is there file compatibility between MIDAS CIVIL NX and MIDAS CIVIL?
MIDAS CIVIL NX provides an integrated file system using MCBZ to manage files and prevent loss. While an MCB modeled in MIDAS CIVIL can be opened in MIDAS CIVIL NX, MCBZ modeled in MIDAS CIVIL NX is not supported in MIDAS CIVIL. It is possible to save a model file with MCB extension in MIDAS CIVIL NX. However this will be discontinued with further development of MIDAS CIVIL NX.
-
How can I learn to use MIDAS CIVIL NX?
MIDAS CIM provides a starter guide, and various technical resources (tutorials, MIDAS Notes, expert columns, etc.) and operates an educational site for immediate practical application.
Go to MIDAS Support
Go to MIDAS Academy











